西安铂力特增材技术股份有限公司金属增材制造产业创新能力建设项目安全生产条件和设施综合分析报告
安全评价机构信息公开表
机构名称 | 中检评价技术有限公司 | 资质证号 | APJ-(陕)-002 | ||||
项目名称 | 西安铂力特增材技术股份有限公司金属增材制造产业创新能力建设项目 安全生产条件和设施综合分析报告 | ||||||
项目编号 | ZJPJ-Q22033 | 报告提交时间 | 2023.10 | ||||
行业类别 | □化学原料、化学品及医药制造业 □非煤矿山 ☑工贸 □其他 | ||||||
项目类别 | ☑安全预评价 □安全验收评价 □安全现状评价 □其他 | ||||||
评价范围 | 评价范围为建设项目的外部安全条件、总平面布置、生产工艺及设备设施、辅助设施及公用工程、安全管理等。 | ||||||
工作时间 (委托时间至归档时间) | 2021.9.8-2023.12.25 | ||||||
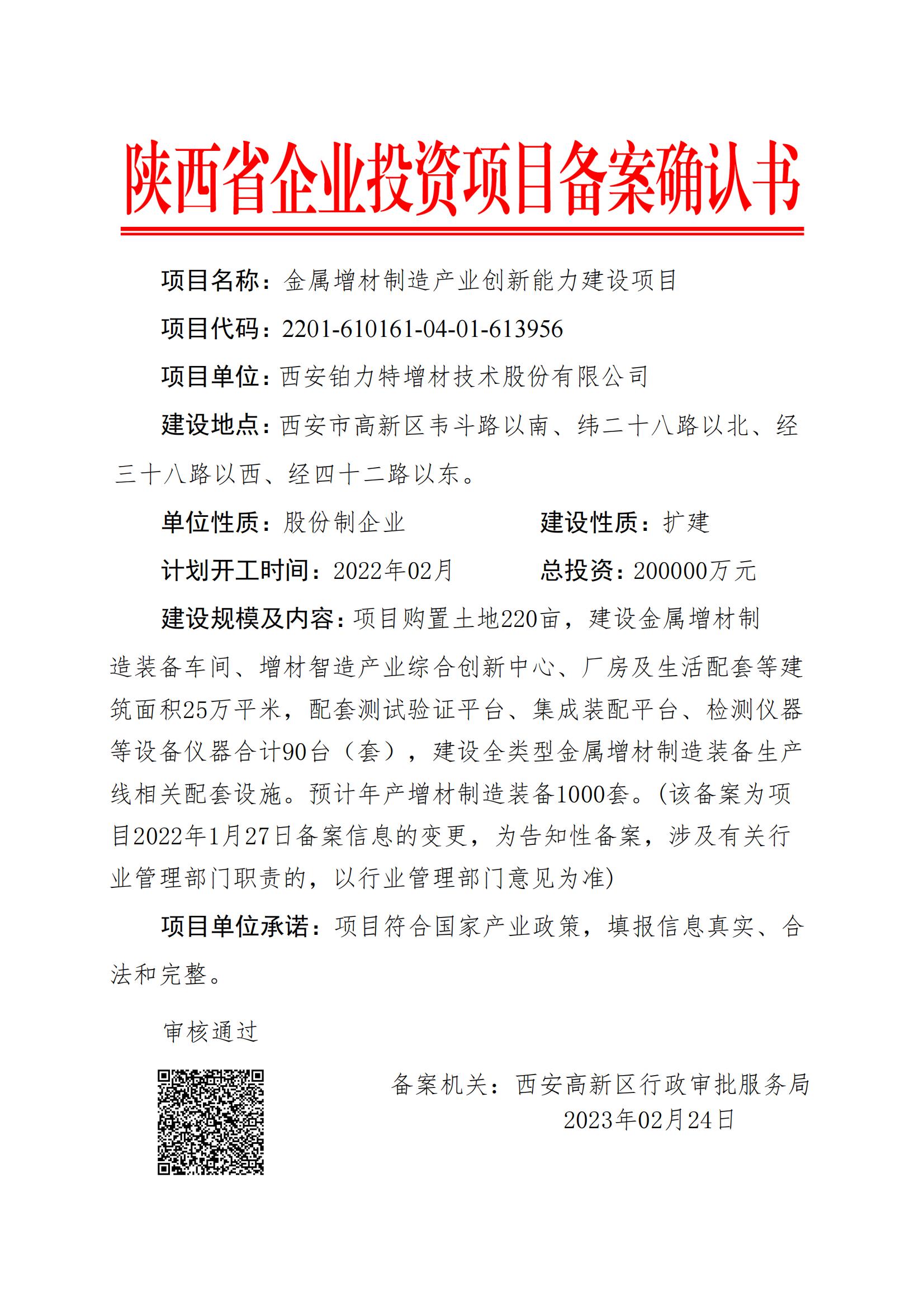
项目简介 | 项目名称:金属增材制造产业创新能力建设项目 项目单位:西安铂力特增材技术股份有限公司 建设性质:扩建 建设地点:西安市高新区韦斗路以南、纬二十八路以北、经三十八路以西、经四十路以东 项目总投资:200000万元 建设内容及规模:项目购置土地220亩,建设金属增材制造装备车间、增材智造产业综合创新中心、厂房及生活配套等建筑面积25万平米,配套测试验证平台、集成装配平台、检测仪器等设备仪器合计90台(套),建设全类型金属增材制造装备生产线相关配套设施。预计年产增材制造装备1000套。 | ||||||
报告结论 | 通过对西安铂力特增材技术股份有限公司金属增材制造产业创新能力建设项目进行安全生产条件和设施综合分析得出,该项目选址与总平面布置、安全设施符合相关标准的要求。从安全生产角度来看,该项目的安全风险能够达到可以接受的程度。从安全角度分析,该项目是可行的。 | ||||||
安全评价过程控制情况 | |||||||
安全评价项目管理 | 项目组长 | 技术负责人 | 过程控制负责人 | ||||
卫婷 | 韦鹏 | 王金凤 | |||||
安全评价报告编制 | 报告编制人 | 报告审核人 | |||||
卫婷 李源槿 | 胡撼隆 | ||||||
安全评价项目参与人员 | 安全评价师 | 注册安全工程师 | 技术专家及技术人员 | ||||
卫婷、李源槿、贺小建 | 卫婷、李源槿 | ||||||
安全评价项目现场开展工作情况 | 现场勘察人员 | 勘察时间及任务 | 现场勘察照片 | ||||
卫婷 李源槿 | 2022.12.5,收集资料,安全间距勘测等。 | 附后 | |||||
报告信息 | 封皮(盖章)附后 | 评价组成员(签字页) 附后 | 评价报告目录附后、 评价结论页(盖章)附后 | ||||
项目批文、相关证照、检测检验及图纸等相关资料 | |||||||
报告评审 会议签到表(项目负责人、报告编制人) | |||||||
备注说明:行业类别中工贸要具体到八大行业,如:建材、机械、轻工、纺织、烟草、商贸






