陕西伊利乳业有限责任公司陕西伊利生产车间空调、生产线及配套设备升级改造项目安全生产条件和设施综合分析报告
安全评价机构信息公开表
机构名称 | 中检评价技术有限公司 | 资质证号 | APJ-(陕)-002 | ||||
项目名称 | 陕西伊利乳业有限责任公司陕西伊利生产车间空调、生产线及配套设备升级改造项目安全生产条件和设施综合分析报告 | ||||||
项目编号 | ZJPJ-Q23065 | 报告提交时间 | 2023.6 | ||||
行业类别 | □化学原料、化学品及医药制造业 □非煤矿山 ☑工贸 □其他 | ||||||
项目类别 | ☑安全预评价 □安全验收评价 □安全现状评价 □其他 | ||||||
评价范围 | 综合分析的范围为陕西伊利乳业有限责任公司陕西伊利生产车间空调、生产线及配套设备升级改造项目,包括该项目总平面布置、主体工程、安全管理的安全可行性评价。 | ||||||
工作时间 (委托时间至归档时间) | 2023.4.1-2023.6.30 | ||||||
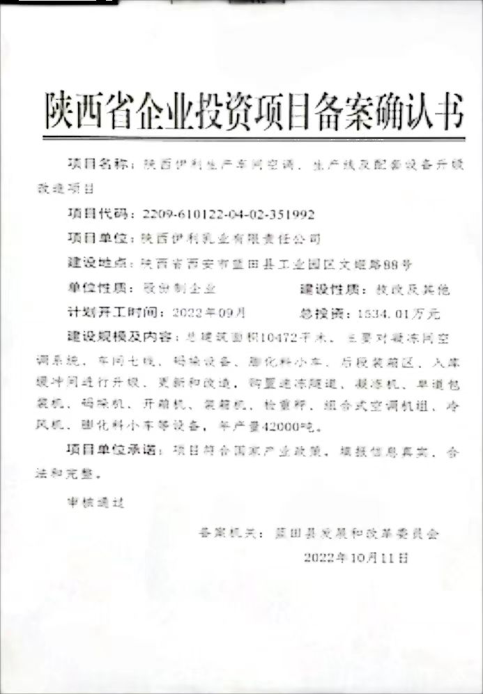
项目简介 | 项目名称:陕西伊利生产车间空调、生产线及配套设备升级改造项目 项目单位:陕西伊利乳业有限责任公司 建设性质:技改 建设地点:西安市蓝田县 建设内容及规模:本项目拟对生产车间增加空调及配套的送回风系统,购置安装一台自动码垛机及输送系统,购置安装一套自动隧道生产线,匹配购置安装双伺服单道包装机2台。拆除原有入库缓冲间氨制冷系统,更换为满足原有设计制冷量的乙二醇载冷循环系统,新规划为乙二醇制冷工艺一体库。 | ||||||
报告结论 | 陕西伊利乳业有限责任公司陕西伊利生产车间空调、生产线及配套设备升级改造项目总平面布置符合《乳制品厂设计规范》、《工业企业总平面设计规范》等相关标准规范的要求,在项目建设实施过程中,加强建设项目安全设施“三同时”及安全监督管理工作,从安全生产角度来看,该项目的安全风险能够达到可以接受的程度。从安全角度分析,该项目是可行的。 | ||||||
安全评价过程控制情况 | |||||||
安全评价项目管理 | 项目组长 | 技术负责人 | 过程控制负责人 | ||||
李源槿 | 韦鹏 | 王金凤 | |||||
安全评价报告编制 | 报告编制人 | 报告审核人 | |||||
李源槿、贺小建、卫婷 | 胡撼隆 | ||||||
安全评价项目参与人员 | 安全评价师 | 注册安全工程师 | 技术专家及技术人员 | ||||
李源槿、卫婷、贺小建 | 李源槿、卫婷 | ||||||
安全评价项目现场开展工作情况 | 现场勘察人员 | 勘察时间及任务 | 现场勘察照片 | ||||
李源槿、贺小建 | 2023.4.6进行资料收集、现场勘察、周边情况调查等。 | 附后 | |||||
报告信息 | 封皮(盖章)附后 | 评价组成员(签字页) 附后 | 评价报告目录附后、 评价结论页(盖章)附后 | ||||
项目批文、相关证照、检测检验及图纸等相关资料 | 附后 | ||||||
报告评审 会议签到表(项目负责人、报告编制人) | 附后 | ||||||
备注说明:行业类别中工贸要具体到八大行业,如:建材、机械、轻工、纺织、烟草、商贸












